第一次装修的新手,面对全包、半包、清包这类专业术语时,往往会陷入纠结:既担心选错方式多花钱,又怕踩坑耽误工期。
那这些装修模式究竟有什么区别?哪种更适合自己?
今天我们就来理一理,这三种方式都有什么区别,自己家装修到底应该选哪种,一起来看看吧~
01 全包、半包、清包 傻傻分不清楚
装修最主流的三种方式就是:全包、半包、清包。
全包就是装修公司负责设计、施工及全部材料(包括主材和辅材),业主只需确认方案、验收成果,全程参与度低,装修后拎包入住就行。
优势就是花费的时间和精力最少,全程由装修公司搞定。
缺点也很明显,首先价格比较高,相当于花钱买服务;现在很多小的装修公司资质不齐全,前期在选公司方面也需要严格把关。

半包就是装修公司承担设计、辅材(如水泥、电线、石膏板等)及基础施工;业主自行采购主材(如瓷砖、地板、洁具等)。
优势就是方便业主自己把控质量和预算,缺点就是需要业主做一定的功课去买主材比价,还需要协调好各个环节的时间,做好充足的准备。

清包就是业主自行负责设计、采购所有材料,仅雇佣施工队完成工程,对专业能力和时间精力要求最高。
从花费金钱来看:全包>半包>清包,从花费的精力和对装修知识以及资源的需求来看:清包>半包>全包。
总体来说:
全包适合时间紧张、预算充足,希望省心的装修小白; 半包不建议工作比较忙的上班族选择,它适合有一定空闲时间,且更希望参与装修过程的群体; 清包则适合经验丰富、熟悉建材市场,或有明确施工规划的专业人士,普通家庭一定要慎重选择。
02
全包vs半包
普通人装修好纠结
对于大部分普通人来说,装修的知识壁垒和资源壁垒都比较厚,我们最终都会选择在半包和全包之间纠结。 那么到底是选全包还是半包呢?

选择全包的业主,说白了就是花钱买服务,所以选到靠谱的装修公司,就已经成功了一半!
从前期的设计,到中途需要购买的材料,品牌的把控,售后问题,装修公司都能都能一站式解决,省心程度五颗星。
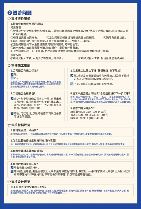
如何选择靠谱的装修公司,下面一张图手把手教你(选择半包的业主也要看哦):


装修预算有限,且更想亲自参与到装修过程中来的业主来说,半包是最合适的选择了。
尽管学习装修主材知识,协调工期等各项需要亲自参与的过程可能比较痛苦,但是装修结束后获得的成就感也是相当满足的。
那么做半包都需要提前做什么功课呢?
①装修公司提供什么?
半包的核心是基础施工+辅材供应,装修公司能够提供的部分就比较有限:
设计:设计师根据业主的需求设计方案,出设计图、效果图、施工图等专业性的图纸。 施工服务:拆改、水电改造、墙面处理、吊顶等基础工程; 辅材:如水泥、沙子、水管、电线、防水涂料等,这些在合同上都会有具体的清单; 部分协调:协助业主规划主材采购节点,避免工期延误。 ②业主需要购买哪些材料? 半包装修主材的选购权是完完全全交给业主的,设计师或者施工人员可能会根据落地效果向业主提供一些建议。 主材包括:硬装主材(瓷砖、地板、门窗等)、厨卫设备(橱柜、卫浴洁具、五金件)、装饰性材料(灯具、开关面板、窗帘等)。 另外软装电器等也需要业主自己采购。 对于半包家庭来说,最难的可能不是采购,而是协调好各个环节之间的流程,比如在泥木工开始之前就要定好瓷砖送到的时间,太早送到可能没地方放,太晚送到影响工期。 像嵌入式家电家具在装修之前就要购入或选择好型号量好尺寸,在装修过程中要及时跟进,避免尺寸打错影响后面家电安装等等。

装修方式没有绝对的好坏,按需选择才是最优解。 无论是全包、半包还是清包,都建议大家根据家庭实际情况,综合时间、预算和能力等情况进行选择,不建议盲目跟风。
如果不确定自己家的情况,也可以来都都装饰,24年老牌装修公司,超40家直营分店,嘎嘎靠谱!超高专业度客户经理和设计师,帮您推荐最适合您家的装修方式~
累计已有 126453 人预约
400-600-5508
—— 装修分期付 快速装新家 ——
—— 合理规划空间 ——
—— 直到您满意为止 ——
请选择您喜爱的风格
轻奢
现代
新中式
北欧
没想好
—— 精准报价 避免入坑 ——
1.请选择您喜爱的风格
轻奢
现代
新中式
北欧
欧式
其他
—— 精准报价 避免入坑 ——
2.请选择房屋面积区间
80㎡以下
80-100㎡
100-140㎡
140-200㎡
200-300㎡
300㎡以上
3.请选择您的户型
两居室
三居室
四居室
五居室
六居室
大平层

—— 精准报价 避免入坑 ——
—— 精准报价 避免入坑 ——